<이전글>
2023.10.04 - [코딩] - [멋사]🦁멋쟁이사자처럼 11기 아이디어톤🦁
[멋사]🦁멋쟁이사자처럼 11기 아이디어톤🦁
이것저것 할 일이 많다보니 글 업로드가 많이 늦어졌다.. 이제 밀린 글을 올려야겠다. 🦁멋쟁이사자처럼 11기 아이디어톤 2차 예선🦁 날짜: 2023.06.23 우리 학교에서 우리 팀이 선발되어 학교 대
codingtoday.tistory.com
🦁멋쟁이사자처럼 11기 교내해커톤🦁
멋쟁이사자처럼 11기 교내해커톤을 진행했다.
🦁일정
2023.07.07 오후 7시 ~ 2023.07.08 오전 8시 (무박 2일 오프라인 해커톤)

우리팀의 주제는 '분리배출'이고 팀명은 대수학(Algebra)이었다. 팀명이 대수학인 이유는 '분배법칙'을 약간 유머로 풀어낸 것이다.
우리 팀은 디자인 1명, 프론트 3명, 백엔드 4명으로 진행했다. 백엔드는 java와 spring을 사용했고 프론트엔드는 react를 사용했다.
교내해커톤의 주제는 내가 속했던 아이디어팀의 주제를 그대로 가져갔다.
'분리배출의 법칙'
분리배출 정보를 제공하고, 펀딩 및 친환경 제품 판매, 분리배출 인증을 통해 포인트를 모으고 나의 분리배출 나무를 키울 수 있는 사이트이다.
내용은 이전 글을 참고하면 된다.
2023.10.04 - [일상] - [멋사]🦁멋쟁이사자처럼 11기 아이디어톤🦁
[멋사]🦁멋쟁이사자처럼 11기 아이디어톤🦁
이것저것 할 일이 많다보니 글 업로드가 많이 늦어졌다.. 이제 밀린 글을 올려야겠다. 🦁멋쟁이사자처럼 11기 아이디어톤 2차 예선🦁 날짜: 2023.06.23 우리 학교에서 우리 팀이 선발되어 학교 대
codingtoday.tistory.com
교내해커톤을 준비하면서, 배운 점이 굉장히 많다.
먼저, 한 학기동안 배운 spring을 정말 제대로 이해하면서 사용할 수 있게 되었고, Spring JPA에 대해서도 많이 배웠다.
간단히 회고록을 작성해보고자 한다.
1. [JPA] Spring JPA CascadeType 종류
CascadeType.ALL : 상위 엔티티에서 하위 엔티티로 모든 작업을 전파
CascadeType.PERSIST: 하위 엔티티까지 영속성 전달 - Person Entity를 저장하면 Address Entity도 저장
CascadeType.MERGE: 하위 엔티티까지 병합 작업을 지속 - Address와 Person 엔티티를 조회한 후 업데이트
CascadeType.REMOVE: 하위 엔티티까지 제거 작업을 지속 - 연결된 하위 엔티티까지 엔티티 제거
CascadeType.REFRESH: 데이터베이스로부터 인스턴스 값을 다시 읽어 오기(새로고침) - 연결된 하위 엔티티까지 인스턴스 값 새로고침
CascadeType.DETACH: 영속성 컨텍스트에서 엔티티 제거 - 연결된 하위 엔티티까지 영속성 제거
2. S3 이미지 업로드
나는 이번에 해커톤을 진행하면서, 처음 배운 게 정말 많다. 다음은 S3 이미지를 업로드하는 방법인데,
AWS S3는 업계 최고의 확장성과 데이터 가용성 및 보안과 성능을 제공하는 온라인 오브젝트(객체) 스토리지 서비스이다.
이걸 사용하는 이유는
1. Presigned url을 사용하면 서버에서는 presign url만 클라이언트에게 던져주고, 실제 파일 업로드는 클라이언트가 한다.
2. 보안문제, 데이터를 아무나 업로드하고 삭제하는 것을 방지하는 과정도 함께 분리한다.
https://velog.io/@wonizizi99/Web-%ED%94%84%EB%A1%A0%ED%8A%B8%EB%B2%A1%EC%95%A4%EB%93%9C7spring-boot-S3-pre-signed-URL-%EC%A0%81%EC%9A%A9
[Web] 최종프로젝트(7) spring boot + S3 + pre-signed URL 적용
AWS S3는 업계 최고의 확장성과 데이터 가용성 및 보안과 성능을 제공하는 온라인 오브젝트(객체) 스토리지 서비스이다. (참고로 S 앞글자가 3개라서 S3 이라고 한다.)쉽게 말하자면, 스토리지 즉
velog.io
이 블로그를 많이 참고했다.
3. aws 서버 배포 및 CI/CD 구축
내가 직접 서버 배포를 하지는 않았지만, 서버를 배포하는 과정을 알게 되었다.
filezilla를 깔아서 aws로 서버를 배포했다. docker로 하면 더 좋다는 말도 있는데, 다음에는 docker로도 해보고 싶다.
CI/CD는 githubflow로 했는데, 다음엔 jenkins 등 다른 방법으로도 해보고 싶다.
4. 코드 스타일
코드 스타일에 대해 많이 배웠다.
DTO를 inner class로 관리하는 법과 유명 API들의 Http Response 분석.. 등 많은 걸 공부했다.
5. 깃허브, 협업 관련
깃허브 명령어 같은 걸 진짜 많이 배운 것 같다.
fork하고 pull, push, merge.. 이런 과정이 정말 복잡하고 어렵기도 했지만 이번에 해커톤을 하면서 많이 익혔다.
6. 스프링 시큐리티
spring security를 사용해서 보안성도 높였다. 내가 한 건 아니지만.. 다음에 더 제대로 배우고 싶다.
7. 테스트 (단위테스트, Junit5 사용법)
SpringBoot와 Junit 단위 테스트 방법을 많이 익혔다.
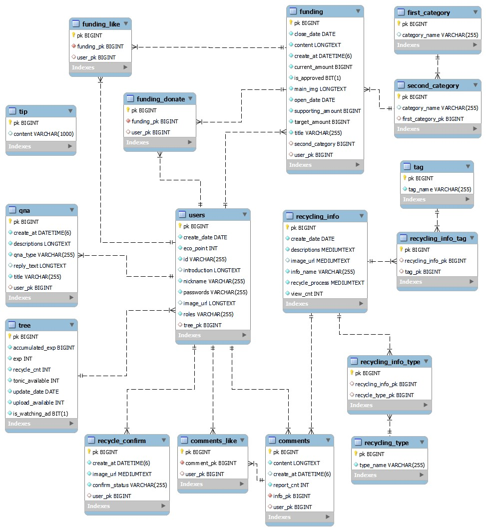
우리의 ERD 다이어그램이다.

1. 메인 화면

2. 로그인 화면

3. 회원가입 화면

4. 분리배출검색 화면

5. QnA 게시판

6. 관리자 화면

서버 배포했을 때 미리미리 찍어놨어야 했는데 서버를 닫아서 모든 화면 및 정보를 볼 수가 없다..ㅠㅠ
다들 너무 열심히 했고, 좋은 팀을 만나서 수월하게 진행했고 좋은 결과를 낼 수 있어서 행운이었다!
이번 아이디어톤으로 정말 많은 걸 배웠고, 백엔드분들은 너무 잘해주셔서 기능을 100% 완성할 수 있어서 너무 뿌듯했다.
코드가 궁금하신 분은 github로 확인해주시면 됩니다~!
https://github.com/Team-Algebra
Team-Algebra
Team-Algebra has 2 repositories available. Follow their code on GitHub.
github.com
교내해커톤 다음 일정은 중앙해커톤이다.
2023.10.04 - [코딩] - [멋사]🦁멋쟁이사자처럼 11기 중앙해커톤 회고록🦁
[멋사]🦁멋쟁이사자처럼 11기 중앙해커톤 회고록🦁
🦁멋쟁이사자처럼 11기 중앙해커톤 회고록🦁 🦁일정🦁 2023.08.18 14시 ~ 2023.08.19 07시 🦁장소🦁 서울 양재 aT 센터 🦁주제🦁 이번 멋쟁이사자처럼 11기 중앙해커톤의 주제는 '디지털격차'이다.
codingtoday.tistory.com
'코딩' 카테고리의 다른 글
| Jupyter notebook 경로 변경 (0) | 2025.05.26 |
|---|---|
| 창의융합종합설계1 회고록 (feat. Java, SpringBoot, Amazon EC2, Amazon S3, Redis, Docker) (1) | 2023.12.22 |
| Colab에서 oxflower17 데이터셋 불러오기(구글 드라이브 이용) (1) | 2023.10.06 |
| [멋사]🦁멋쟁이사자처럼 11기 중앙해커톤 회고록🦁 (0) | 2023.10.04 |
| [멋사]🦁멋쟁이사자처럼 11기 아이디어톤🦁 (0) | 2023.10.04 |