4차 산업혁명과 인공지능
4차 산업혁명 : 기술혁신이 끊임없이 일어나는 시대
인공지능과 사물인터넷이 결합되어 새로운 기술 또는 제품을 만들어내고,
자동차와 통신, 인공지능이 만나 자율주행자동차를 만드는 등 기술, 시스템, 프로세스 등이 유기적으로 연계하여 새로운 기술 탄생
인공지능의 역사


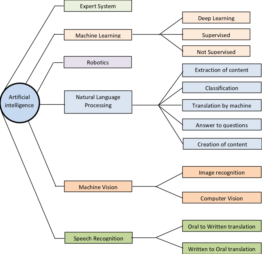
인공지능과 머신러닝, 딥러닝

- 인공지능 분야에서 중요한 요소는 '학습(러닝)'
-머신러닝은 다수의 사건 또는 사례로부터 그들의 추세 또는 패턴을 파악하고, 이를 기반으로 판단을 내린다. 이러한 점 때문에 ‘패턴인식(Pattern Recognition)’이라고도 불린다.
- 1959 아서 사무엘(Arthur Samuel)은 기계학습을 "일일이 코드로 명시하지 않아도 데이터로부터 학습하여 실행할 수 있도록 하는 알고리즘을 개발하는 연구 분야"라고 정의
- 딥러닝: 인공신경망의 진화된 기술 (인공신경망 기술: 인간의 뉴런과 시냅스 원리를 모방한 것)


인공지능 - 인간처럼 행동할 수 있는 일부 능력을 갖는 pg
머신러닝 - 인공지능 pg 중 프로그래머의 명시적인 판단 모델 없이 스스로 판단 모델을 생성하여 사용하는 pg
딥러닝 - 머신러닝 pg 중 깊은 인공신경망을 사용해 판단모델을 생성하는 pg
머신러닝 및 딥러닝 제품과 서비스들
-음성인식 기술: 머신러닝 및 딥러닝 알고리즘을 사용하여 음성 데이터를 처리하고 이를 텍스트로 변환하는 기술
ex) 아마존 Alexa, 구글 어시스턴트, 애플 Siri, 마이크로소프트 코타나 등
-얼굴인식 기술: 얼굴 이미지를 수집하고 분석하여 개인을 식별하는 기술. 보안 시스템, 광고 타겟팅, 쇼핑몰 등 다양한 분야에서 활용
ex) 페이스북, 아마존 리코그니션, 마이크로소프트 페이스 API 등
-자연어 처리 기술: 머신러닝 및 딥러닝 알고리즘을 사용하여 자연어를 처리하고 이를 이해하고 생성. 기계번역, 챗봇, 검색엔진, 텍스트 요약 등에서 활용
ex) 구글 번역, IBM 왓슨, 아마존 Lex 등
-이미지 인식 기술: 머신러닝 및 딥러닝 알고리즘을 사용하여 이미지를 분석하고 객체를 식별하는 기술. 자율주행 자동차, 의료진단, 보안 시스템 등에서 활용
ex) 텐서플로, 파이토치, 애플 코어 ML 등
그 외..
- 자율 주행 자동차
- 생체 인식 시스템
- 음성인식 기반 개인 비서
- 반려동물 장난감
- 흑백 사진 -> 컬러 변환
- 인공지능 CCTV
- 시각 장애인을 위한 인공지능 서비스
- 졸음 운전 예측
- 오디오로 립싱크 생성
- 스마트 금융
- 심정지 예측
'수업' 카테고리의 다른 글
| 인공지능 - 2. 머신러닝 기본 (0) | 2023.04.12 |
|---|---|
| 컴퓨터그래픽스 - Bunny Model 코드 (0) | 2023.04.11 |
| 컴퓨터그래픽스 - 좌표계 변환 vs 물체 변환 (0) | 2023.04.10 |
| 웹프로그래밍 - 자바스크립트 javascript 함수 (0) | 2023.04.06 |
| 컴퓨터그래픽스 - Bunny Model 회전 코드 (0) | 2023.04.05 |